1.中国领土的四至点:最北端——在黑龙江省漠河以北的黑龙江主航道中心线上(53ºN多);最南端——在南沙群岛的曾母暗沙(4ºN附近);最东端——在黑龙江与乌苏里江主航道中心线的相交处(135ºE多);最西端——在新疆帕米尔高原(73ºE附近)。南北跨纬度近50度,约5500千米,东西跨经度60多度、约5000千米,是一个地域辽阔、自然环境差异十分显著的国度。
2.我国的临海:我国有18000千米长的海岸线,我国的临海有渤海、黄海、东海、南海和台湾岛以东直接濒临的太平洋。
3.我国地理位置的优越性:
①从纬度位置来看,我国位于北半球,北回归线横穿我国南部,南北跨纬度近50度,大部分在北温带,南部有一小部分在热带,没有寒带。这种南北跨度较大的纬度位置,使我国拥有丰富的热量和多种多样的气候类型,有利于我国多种农业经济的发展。
②从海陆位置来看,我国位于亚洲东部、太平洋西岸。这种海陆兼备的位置,使东部沿海地区多优良海湾,便于发展海洋运输,加强与世界各国的交往;东部辽阔的海域,不仅便于发展海洋事业,而且使我国东部广大地区深受海洋的影响,降水丰富,有利于农业生产。我国西部深入亚欧大陆内部,使我国陆上交通能与中亚、西亚、欧洲直接往来。
4.我国的行政区划:我国的行政区域,基本分为省(自治区、直辖市、特别行政区)、县(自治县、市)、乡(镇)三级,我国拥有34个省级行政区(包括23个省、4个直辖市、5个自治区和香港、澳门特别行政区)。我国有两个简称的省级行政区有甘、陕、云、贵、川五个省区。
5.我国部分省区之最

6.描述某地的地理位置特征,应包括绝对位置和相对位置两方面的特征。其中,绝对位置即为经纬度位置,以及由此确定的半球位置、五带位置、气压带风带位置等;相对位置包括自然地理位置(如海陆位置、傍依的山河或所处地形区部位、板块位置等)、经济地理位置(交通位置、所处经济区、与发达地区的距离等)、政治地理位置(相邻的行政区)等。
1.我国人口分布的界线、特点及其成因:
①我国人口分布界线:黑河——腾冲一线。
②我国人口分布特点:东南多,西北少。
③我国人口分布东南多、西北少的原因——
a、自然条件:东南部距海洋近,平原广阔,地势相对低平,气候温暖湿润,土壤肥沃,自然条件优越;西北部深处内陆,多属干旱地区和高寒地区,自然条件恶劣。
b、开发历史:东南部开发历史悠久,自古农耕发达;西北部开发较晚。
C、社会经济条件:东南部交通便利,经济发达,城镇多;西北部工商业和交通运输业不发达,经济落后。
2.我国的民族构成:我国共有56个民族,是一个统一的多民族社会主义国家。其中汉族人口最多,占92%,其他55个民族被称为少数民族。
3.我国人口在400万人以上的少数民族——“壮满回苗维,彝土蒙古藏”。我国人口最多的少数民族是壮族,人口最少的是珞巴族。
4.我国的民族分布特点——“大杂居,小聚居”。汉族的分布遍及全国,主要集中在东部和中部;各少数民族主要分布在西南、西北和东北等边疆地区。
1.我国的地形特征:
①地势西高东低,大致呈三级阶梯状分布;
②地形类型复杂多样,山区面积广大;
③西部以高原山地为主,东部以平原丘陵为主。
2.我国地势三级阶梯的分界线:
①第一级与第二级分界线——昆仑山—阿尔金山—祁连山—横断山;
②第二级与第三级分界线——大兴安岭—太行山—巫山—雪峰山。
3.地形对我国自然环境和经济发展的影响:
(1)有利影响:
①西高东低的地势,有利于海洋上湿润气流深入内陆,形成降水;
②西高东低使大河东流入海,沟通了东西交通,方便了沿海和内地的经济联系;
③在地势阶梯的过渡带,大河形成巨大落差,形成了丰富的水能资源;
④地形类型多种多样,为发展多种经营提供了条件(山区大力发展林业、采矿业及旅游业、水电业)。
(2)不利影响:
①山区面积广大,平原面积较小,耕地资源不足;
②山区地形崎岖,交通不便,基础设施建设难度大,经济发展滞后;
③海拔较高的高寒山地和高原,不利于农业发展;
④山区易发地质灾害。
4.山脉成为地形区界线,构成我国地形的骨架

5.我国地形区之最

6.我国地震多发的主要原因是——位于亚欧板块、太平洋板块、印度洋板块三大板块交界地带附近,位于世界两大地震带交会处。
7.我国的主要地震带有:
①东南部的台湾和福建沿海;
②华北太行山沿线和京津唐地区;
③西南青藏高原和它边缘的四川、云南两省西部;
④西北的新疆、甘肃和宁夏的山地。
8.我国的火山主要分布在——内蒙古高原南部、东北山区、台湾、海南岛等地。
9.滑坡灾害——分布在山区的陡坡。形成的基本条件是:地形坡度陡;岩石破碎,坡面物质疏松(断裂面、植被破坏严重);多暴雨。
10.泥石流灾害——分布在山区的沟谷。形成的基本条件是:地形崎岖,地面物质疏松(植被破坏严重),多暴雨。
11.描述某区域的地形特征——一般从海拔、地势起伏状况(包括起伏大小,哪里高、哪里低或由某方向某方倾斜等)、地形的种类及分布、特殊地貌类型及分布等方面说明。
12.某地地势特征主要指——起伏大小(相对高度大小),地表高低起伏的总趋势(哪里高、哪里低或由某方向某方倾斜)等。
1.我国冬夏气温分布特点及原因
①冬季:特点——南暖北寒,南北温差大;成因——我国跨纬度大,冬季太阳直射南半球,我国纬度越高,白昼越短,正午太阳高度越低,因而北方获得热量大大少于南方,气温低得多;同时,北方靠近冬季风源地,深受冬季风影响,更加剧北方的寒冷,越往南去,冬季风受重重山岭的阻挡,势力和频度都大为减弱,使南北温差增大。
②夏季:特点——普遍高温,南北温差小;成因——夏季,太阳直射北半球,我国北方的太阳高度虽然较南方低一些,但北方的白昼时间比南方长,太阳照射的时间长,因而获得的太阳光热量南北相差不大;此外,由于受夏季风影响程度不同,北方晴天多,气温回升快,南方雨季长阴雨天多,日照时间短。所以,夏季全国普遍高温,南北温差小。
2.我国的一月均温0ºC等温线——大致沿淮河—秦岭—青藏高原东南边缘分布。
3.我国夏季气温最低的地方——青藏高原,成因——由于海拔高,空气稀薄,大气吸收地面辐射热量少,大气对地面的保温作用弱,所以气温最低。
4.我国夏季气温最高的地方——吐鲁番盆地,成因:
①深居内陆,受大陆影响增温快;
②海拔低,气温高;
③盆地地形,不易散热,且气流越过山地进入盆地时下沉增温,形成“焚风”效应;
④沙漠广布,吸热快;
⑤空气干燥,天空少云,太阳辐射强。
5.我国温度带的划分——根据≥10℃积温自北向南划分五个温度带,即寒温带、中温带、暖温带、亚热带、热带,同时另有一个独特的青藏高原气候区(青藏高原垂直温度带)。我国跨温度带最多的省(区)——甘肃,跨亚热带、暖温带、中温带和高原垂直温度带四个温度带。
6.我国年降水量的空间分布规律——东南多西北少,由东南沿海向西北内陆递减;成因——因为东南距海近,受夏季风影响大,得到的海洋水汽多,降水多;向西北方向距海越来越远,受夏季风影响逐渐减弱,得到的海洋水汽越来越少,所以降水量逐渐减少。
7.我国几条年等降水量线的分布
①800mm年等降水量线——大致沿淮河—秦岭—青藏高原东南边缘一线;
②400mm年等降水量线——大致沿大兴安岭—张家口—兰州—拉萨—喜马拉雅山东部一线;
③200mm年等降水量线——大致经内蒙古中部—贺兰山—祁连山—青藏高原北部—喜马拉雅山中段一线。
8.我国降水量的时间分布规律——降水季节分配不均,降水集中在5月到9月的夏秋季节;各地降水年际变化大,南方较小,北方较大,西北干旱地区最大。
9.我国季风区和非季风区的界线——“大阴贺巴冈”一线,即大兴安岭─阴山─贺兰山─巴颜喀拉山─冈底斯山一线。
10.我国东部季风区夏季风和锋面雨带的推移规律:
①锋面雨带的形成:当夏季风的暖湿气流登陆北上时,与从北方南下的冬季风的冷干气流相遇,较轻的暖湿气流被抬升到冷空气之上。暖湿气流在上升过程中,气温不断降低,冷凝致雨,形成锋面雨,从而在我国东部地区冷暖气流交汇的地带出现一条降水较多的锋面雨带。
②推移规律:五月——夏季风在南部沿海登陆,雨带徘徊在南岭一带,华南地区进入雨季;六月——夏季风和锋面雨带移到长江流域,雨带在江淮之间摆动一个月左右,形成长江中下游地区的梅雨(持续到七月上旬),4—6月华北出现春旱;七、八月(七月中旬以后)——夏季风和锋面雨带先后推进到华北、东北,此时长江中下游地区形成伏旱;九月——夏季风和锋面雨带南撤到长江以南;十月——夏季风和锋面雨带在大陆上消失。(六、七、八月西南、两广地区还受西南季风影响)
11.我国年降水量最多的地方——火烧寮,成因:
①冬季位于东北季风的迎风坡,夏季位于东南季风的迎风坡,冬、夏季风均带来大量的海洋水汽;
②来自海洋的湿润气流受地形抬升,多地形雨;
③夏秋季节受台风影响,有台风雨;
④附近暖流的增温增湿作用。(该地还是我国少有的多冬雨的地方。因为,冬季该地盛行的东北季风来自海洋,饱含水汽的海洋气流受到地形的抬升,就形成绵绵冬雨。)
12.我国年降水量最少的地方——吐鲁番盆地的托克逊,成因——深居内陆,地形闭塞,海洋水汽难以到达。
13.我国干湿地区的划分——我国根据降水量和蒸发量的关系,自东南向西北分布湿润地区、半湿润地区、半干旱地区和干旱地区。我国跨四类干湿地区的省(区)——西藏、甘肃、陕西、内蒙古。
14.影响我国气候的主要因素有:
①位置的影响(包括纬度位置和海陆位置的影响);
②地形的影响;
③季风的影响。
15.我国的气候特征
①大陆性季风气候显著;
②雨热同期;
③气候复杂多样。
16.我国气候对农业生产的影响
A、有利影响:
①夏季高温,使需热较多的作物水稻、玉米等种植区大大向北扩展;
②雨热同期,有利于农作物、森林、牧草的生长;
③气候复杂多样,使我国的农作物及各种动植物资源极其丰富。B、不利影响:
①降水过分集中在夏季,造成春旱、夏涝现象严重;
②降水的年际变化大,水旱灾害多;
③寒潮带来严寒、大风、霜冻等恶劣天气,台风造成水灾、风灾。
④高寒、干旱气候区广,不利于农业发展。
17.我国的主要气象灾害有
①江淮地区六、七月份的梅雨;
②长江中下游地区七、八月份的伏旱;
③东南沿海夏秋季节的台风;
④华北地区春季和初夏的春旱;
⑤全国大部分地区冬半年的寒潮;
⑥全国大部分地区春季的倒春寒(春季的强低温和雨雪天气);
⑦东北、华北、西北春季的风沙天气;
⑧东部季风区夏秋季节的暴雨洪涝等。
18.我国旱涝灾害与夏季风的关系
①受夏季风进退影响的锋面雨带的移动,导致北方的春旱、夏涝,长江中下游地区(江淮地区)的梅雨和伏旱(正常年份);
②夏季风进退的规律反常,使我国旱涝灾害频繁:夏季风强或来的早——北涝南旱,夏季风弱或来的晚——南涝北旱。
19.华北春旱的成因
①春季,夏季风尚未到达华北地区,降水少;
②春季太阳高度增大,升温快,又多大风天气,蒸发旺盛;
③春季正是华北地区小麦返青和春耕季节,需水量大。
20.长江中下游伏旱的成因——7、8月份,夏季风和锋面雨带推进到了华北、东北一带,长江中下游受副热带高压(或反气旋)控制,形成高温、晴朗、干旱的天气。此时,正是水稻旺盛生长极需要水的时期,所以,伏旱往往会给水稻的生长带来威胁。
21.华南及西南冬、春干旱的成因
①受冬季风影响,降水少;
②纬度较低,气温较高,蒸发量较大;
③农田有作物生长,需水量大;
④西南地区易发生干旱还与多喀斯特地貌,地表水容易渗漏损失有关。
22.秦岭—淮河一线的气候意义有
①1月平均气温0℃等温线;②800mm年等降水量线;
③亚热带与暖温带界线;
④湿润与半湿润地区界线;
⑤≥10℃积温4500℃等值线。
23.描述某种气候类型的特征——主要从气温(高低及变化)和降水(降水量及季节分配)两方面描述。
24.描述某地的气候特征——主要从气候类型、气温(高低及变化)、降水(降水量及季节分配)、水热组合状况(如季风气候的雨热同期),以及其它突出的气候要素特征(如光照、风、气压等)等方面描述。
25.影响气温的因素有
①纬度(或太阳辐射);
②下垫面状况(包括地形地势、海陆位置、洋流、植被状况、地面性质等);
③大气运动;
④天气状况;
⑤人类活动等。
26.影响降水的因素有
①大气环流(包括气压带、风带、季风的影响);
②天气系统;
③地形地势;
④海陆位置;
⑤洋流;
⑥人类活动等。
27.影响气候的因素有——
①纬度(或太阳辐射)因素;
②下垫面因素(包括地形地势、海陆位置、洋流、植被状况、地面性质等);
③大气环流因素;
④人类活动因素等。
1.我国内、外流区域的界线——北段大体沿着大兴安岭—阴山—贺兰山—祁连山(东端)一线,南段比较接近200mm的年降水量线。
2.河流的水文特征——可以从以下几方面分析:水位(汛期)、流量、含沙量、冰情、流速或水能。
3.河流的水系特征——指源地、流程(长度)、流向、流域面积、支流数量与河网密度、河流弯曲系数、水系形状等。
4.我国四类地区河流的判断:
①春汛、夏汛→东北地区河流;
②流量小、冬季断流→西北地区河流;
③流量大、汛期长→南方地区河流;
④流量小、汛期短、季节变化大→华北地区河流。
5.影响河流含沙量的因素有:
①地形起伏大小;
②气候因素中的降水强度;
③植被覆盖状况;
④土壤质地等。
6.长江中下游的洪灾及防治
A、洪水的来源——三个主要来源:一是上游的干支流,二是南面的洞庭湖和鄱阳湖水系,三是北面的汉江。在有些年份,若流域内普降暴雨,三股洪水来自同一时期,河水猛涨,就会使长江干流出现特大洪水。
B、长江中下游洪灾严重的原因
①上游干流及中游支流洪水来量大,这是因为:流域内气候湿润,雨季长,暴雨多,加之流域面积大,支流众多,使长江干流汛期长、水量大。在有些年份,流域内普降暴雨,干支流多股洪水汇合在一起,长江干流就会出现特大洪水。
②中游没有足够的调洪、滞洪场所,原因:一是人口稠密,用地紧张;二是围湖造田、泥沙淤积,导致湖泊萎缩,调蓄洪峰的功能削弱。
③河道宣泄能力不足,原因:中下游地势低洼,且河道弯曲(如荆江河段等),使河水流速较缓,水流不畅,排洪不畅;中上游水土流失使大量泥沙入江,淤积抬高河床,使河道的泄洪能力降低。此外,由于人们破坏植被导致的水土流失,还使得流域涵养水源、调节径流、削峰补枯的能力降低,加大了河流的洪峰流量。可见,造成长江洪灾的原因,既有自然原因,又有人为原因。但首先是自然因素,其次才是人为原因,人为原因起到了加剧洪水灾害的作用。
C、防治措施
①中下游加固江防大堤;
②中上游兴修水库,中下游修建分洪、蓄洪工程;
③重点治理荆江河段(裁弯取直、分洪等);
④长江上游造林和水土保持(营造长江中上游防护林);
⑤修建三峡工程——防洪是三峡工程建设的首要目标。
7.黄河下游出现断流的原因
①径流量小。黄河流域大部分位于半湿润半干旱区,降水较少,且流域面积较小,支流少,使黄河年平均径流量较小;黄河下游为地上河,少有支流汇入,使下游水量更小;另外,黄河径流量的季节变化和年际变化大,使枯水期和枯水年下游易出现断流。
②工农业用水和人口生活用水量大。黄河沿岸工业以煤炭、钢铁、纺织、化学等工业为主,耗水量大;农业灌溉多以漫灌为主,需水量大;黄河流域人口稠密,生活用水量极大。黄河沿岸大量的用水消耗,使下游径流量进一步减少。
③由于节水意识不强和管理及技术落后等原因,使水资源利用率低,水资源的浪费较大。
④由于蒸发和渗漏损失,也是下游水量逐渐减少。
8.黄河水害及治理
A、黄河水害及成因——黄河之害,在于下游决口改道。究其根源,是大量泥沙入河并在下游河道沉积,形成地上河。
B、治理黄河的关键和根本——治黄的关键是治沙;治黄的根本是加强黄土高原的水土保持。
C、治理黄河水害的措施
①水土保持。在中上游黄土高原地区广泛开展生物措施(造林种草)和工程措施(打坝淤地、修筑梯田)相结合的水土保持工作。
②修建水库,使治沙和防洪并举(如小浪底水利枢纽,对拦沙、调沙、防洪、防凌、解决下游断流问题将起到作用)。
③兴修、加固黄河大堤,修建分洪、蓄洪工程。
9.黄河凌汛
A、发生河段——①上游河套一段(宁夏、内蒙古境内);②下游山东境内一段。
B、发生时间——冬季(河水开始封冻时)和春季(河水开始解冻时)。
10.黄河下游流域狭窄,几乎无支流的原因——河床高出两岸地面,形成地上河,支流无法汇入。
11.河流水能资源丰富的原因——①河流落差大,水流急(原因:地势起伏大,或位于地势阶梯过渡地带);②河流径流量大(原因:气候湿润,降水丰沛)。
12.建设水电站(基地)的条件:一般从方面进行分析:
①水能是否丰富;
②建坝难易及工程投资大小(地形、地质条件);
③移民规模及难度;
④淹没损失(耕地和城镇等)大小;
⑤市场需求(经济发展水平或与经济发达地区的距离)等。
13.河流洪涝灾害的一般成因
(1)自然原因:
①水系特征:
a、流域面积广,支流众多;
b、地势低平,平原河道弯曲,水流缓慢,水流不畅;
c、地上河两岸河堤易决口溃堤;
d、扇状水系或东西对称水系使各支流洪水同时汇入干流,使干流洪峰叠加;
e、河道泥沙淤积或入海河道单一,使排洪不畅。
②水文特征:
a、流经湿润地区,降水丰沛,河流流量大;
b、河流含沙量大,淤塞河床;
c、干流汛期长,水量大。
③气候特征:
a、气候湿润,降水丰沛,多暴雨;
b、气候异常,流域内普降暴雨。
(2)人为原因:
①植被破坏:
a.、过度砍伐,陡坡开荒,地表植被减少,水土流失加剧,使流域涵养水源、调节径流、削峰补枯能力降低;
b、植被破坏导致的水土流失使泥沙入江,淤积抬高河床,使河道的泄洪能力降低。
②围湖造田及植被破坏导致的泥沙淤积,使湖泊萎缩,调蓄洪峰能力下降。
14.河流洪涝灾害的治理原则、措施
(1)治理原则——上游:调洪;中游:分洪、蓄洪;下游:泄洪、束水。
(2)治理措施——上游:修建水库、植树造林;中游:修建水库,修建分洪、蓄洪工程;下游:加固大堤,清淤疏浚河道,开挖入海河道。
15.影响河流航运价值的因素(即发展内河航运的条件):
(1)自然因素:
①地形——水流速度:地形影响落差进而影响水流速度。流经平原的河流河宽水缓,有利通航。
②气候——径流量及变化、结冰期或封冻期:
a、降水——影响河流水量、水位及季节变化。降水丰富均匀,河流流量大,季节变化小,利于航运。
b、气温——影响水温,从而影响结冰期或封冻期,影响通航时间。
③水系特征——河道宽阔,河网稠密,有利于航运。
(2)社会经济因素:人口密度与经济发展程度:流域内人口众多,经济发达,客货运输需求量大,促进航运发展。
16.我国的两大湖泊分布区是:青藏高原湖区和东部平原湖区。
17.湖泊面积缩小的原因
(1)干旱地区的湖泊——
①气候干燥,降水稀少,蒸发旺盛,使湖水减少(或由于全球变暖,蒸发加剧,使湖水减少);(自然原因)
② 工农业和人们生活大量引用入湖河水,使入湖水量减少。(人为原因)
(2)湿润地区的湖泊——
①流域内由于自然或人为原因造成的水土流失严重,大量泥沙在湖泊中淤积;
②人类大量围湖造田,使湖面缩小。
1.我国土地资源的分布:
①耕地——半湿润和湿润的平原、盆地和低缓的丘陵地区。北方以旱地为主,南方以水田为主。
②林地——东北、西南的深山区和边疆地区,以及东南部的山地。谭老师地理工作室综合整理即三大林区——东北林区、西南林区和东南林区。
③草地——北方干旱和半干旱的高原和山地以及青藏高原区,以及东南部低山丘陵区的草山、草坡。
2.我国土地利用的基本国策——“十分珍惜和合理利用每一寸土地,切实保护耕地。”
3.我国水资源的时空分布特点——“三多三少一大”。南方多北方少,东部多西部少,夏秋两季多,冬春两季少,年际变化大。
4.华北地区缺水严重的原因——
A、自然原因:
①多属半湿润地区,降水较少,河流径流量小;
②径流量的季节变化和年际变化大。
B、人为原因:
①人口和城市密集,工农业发达,需水量大;
②对水资源的污染和人为浪费严重;
③缺少水资源综合利用设施,水资源重复利用率低。
5.解决水资源不足的途径:
一是开源,包括
①建设水利工程(修建水库和跨流域调水);
②开发地下水;
③设法用最经济的办法淡化海水;
④人工增雨;
⑤开发利用冰川;
⑥植树造林,防止水土流失。
二是节流,包括
①节约用水,增强节水意识,发展节水农业(培育耐旱作物,发展节水灌溉技术等);
②保护水源,防治水污染;
③提高水的重复利用率等。
6.南水北调三条线路及优缺点
A、东线(长江<江都附近>—京杭运河—天津):
①优点——水源充足,可调水量大;有京杭运河和天然湖泊可利用,修建快,投资小。
②缺点——在黄河以南需逐级提水,需建火电站,运转费用大;水质较差,也易受污染;易使沿线地下水位上升,发生次生盐碱化。
B、中线(<长江三峡—>丹江口水库—郑州、石家庄—北京):
①优点——地势南高北低,可自流送水;水质好;有丹江口水库可利用,水源有保证,可调水量较大;封闭输水,不易被污染,也不易引起沿线盐碱化。
②缺点——新挖渠道或铺设管道,工程量大,投资大。
C、西线(金沙江、雅砻江、大渡河—黄河—西北地区):
①优点——输水线路短;水质好;可改善黄河上游生态环境。
②缺点——地形复杂,工程巨大,投资大;可调水量小;可能对长江流域生态环境造成不利影响。
7.我国水能、太阳能、风能的分布
A、水能资源:
①地区分布——主要分布在西南、中南、西北地区;西南最多,华北最少。
②河流分布——长江水系最多,其次为雅鲁藏布江,黄河和珠江水系水能蕴藏量也较大。
B、太阳能资源:
①丰富区——青藏高原、内蒙古高原中西部及新疆。其中,青藏高原西南部最丰富。
②贫乏区——四川盆地、云贵高原东部及湖南一带,其中四川盆地最贫乏。
C、风能资源——
①东南沿海及其附近的岛屿;
②西北内陆地区(新疆北部、甘肃北部、内蒙古);
③青藏高原北部;
④东北地区和河北北部。
8.我国北方和西北风能资源丰富的原因:
①冬季亚洲高压势力强大,形成强劲的偏北风;
②该地靠近亚洲高压中心;
③春秋季,冷暖空气在此相遇形成锋面,因暖空气干燥易形成大风沙暴天气;
④或因地形起伏大而多峡谷风,或因地形平坦开阔对风的阻力小。
9.我国东南沿海风能资源丰富的原因:
①海陆热力差异形成海陆风;
②夏季风偏南风强劲;
③夏秋季节多台风;
④海面对风的阻力小。
10.我国海洋渔业资源丰富的原因——
①大陆架宽而浅,太阳光可直射海底,水温适宜,有利于海洋生物的生长
②有众多的河流注入近海,带来丰富的有机质和营养盐类,使浮游生物大量生长,为海洋鱼类提供足够的饵料;
③有寒暖流交汇(日本暖流和沿岸南下冷水),海水容易发生搅动,下层的营养盐类泛到上层,使上层海水中的浮游生物特别丰富,吸引大批鱼类到来。
11.舟山渔场的成因——
①有台湾暖流与沿岸冷海流交汇;
②长江、钱塘江带来有机质和营养盐类;
③周围岛屿众多,为鱼类生活和繁殖提供了有利条件;
④位置适中,地处我国南北海岸线的中心地带,是多种经济鱼类回游的必经之地。
12.影响渔业资源的因素:
①水中营养物质的含量;
②水温;
③光照等。
13.海水晒盐的条件——
①有大面积平坦的泥质海滩;
②有利于海水蒸发的天气(晴天多,雨天少,光照充足,蒸发旺盛)。我国主要盐场——长芦盐场(最大)、布袋盐场、莺歌海盐场。
14.我国主要矿产的分布
A、煤炭:北多南少,60%以上分布在华北,东北、西北也不少。山西(最多)、内蒙古、陕西、新疆等省(区)煤炭资源丰富。
B、石油、天然气:
①石油——我国已探明的石油,大陆上主要分布在东北、华北和西北,沿海大陆架也蕴藏着较多的石油。主要油田有——大庆、辽河、华北、胜利、中原及塔里木盆地的塔北和塔中油田等。
②天然气——西多东少,北多南少。陆上天然气主要集中分布在新疆(塔盆、准盆)、青海(柴达木)、川渝(四川盆地)和陕甘宁(鄂尔多斯)四大气区,以四川盆地最多。
C、铁矿——八大铁矿,南北平分:鞍山、本溪、迁安、白云鄂博、攀枝花、大冶、马鞍山、石碌。
D、有色金属矿

E、其他矿产:钒、钛——四川攀枝花;磷矿——川、滇、黔、湘、鄂;井盐——四川自贡;钾盐——柴达木察尔汗盐湖。
D、我国三大多金属伴生矿——四川攀枝花、甘肃金昌、内蒙古白云鄂博。
15.矿产资源分布的一般规律——煤炭、石油天然气分布在沉积岩分布地区,有色金属矿多分布在岩浆岩分布地区。我国北方多煤炭、石油天然气,南方多有色金属矿。
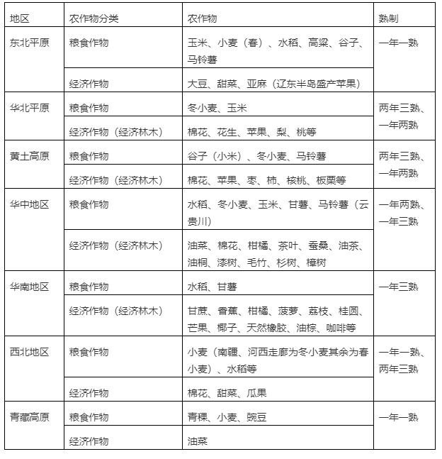
1.我国各地区主要农作物与熟制

(注:华中地区主要包括长江中下游平原、四川盆地、云贵高原、江南丘陵等地)
2.我国各地区的农业特色和主要限制性因素:

3.我国主要的商品性农业生产基地:

4.我国的粮食问题及解决途径
A、问题:
①人口多,粮食需求量大;
②粮食总产量大,人均粮食产量低,增长慢;③自然灾害多,粮食产量波动较大。
B、解决途径:
①“十分珍惜和合理利用每一寸土地,切实保护耕地。”
②实施科学种田,提高单位面积的粮食产量和质量。
③加强商品粮基地建设。
④完善粮食储备制度。
⑤施行鼓励粮食生产的政策,保护和提高农民种粮的积极性。
⑥加强农业基础设施建设,提高农业综合生产力。
⑦充分利用国际资源,适当增加粮食进口,以减轻国内市场的压力。
5.我国的主要牧区

6.影响我国水产业主要分布在东南部的因素有:
①自然条件:东南部临海,水域宽广,大陆水域的3/4在东南部;
②市场条件:东南部人口稠密,居民有食鱼的爱好;
③交通条件:交通便利;
④技术条件:水产捕捞、养殖、加工的技术水平较高。
7.我国农业发展中存在的问题
①人均农产品占有量低(特别是人均粮食产量低)。
②农业综合生产力低(机械化和农业科技水平低,农业生产波动大)。
③农业结构不合理(种植业比重太大,林业、牧业、渔业比重太小)。
④农业“新、特、优”产品尚比较少,农业产业化水平低,农民收入低。
⑤农业生态环境脆弱,环境污染严重。
8.我国农业的发展方向
①实施科技兴农,发展“两高一优”农业。
②调整农业结构,走产业化发展道路,加快推进农业农村现代化。
③解决好农村剩余劳动力的转移问题,支持和鼓励农民就业创业,拓宽增收渠道,增加农民收入。
④加强农业生态环境建设,走可持续发展道路,发展生态农业。
9.某地的农业生产特征:主要包括农业地域类型、农作物种类、部门结构、生产水平(生产经营规模、单产、科技与机械化水平等)等。
1.我国工业的分布趋势:
①沿铁路线分布,如京广、京沪、哈大、陇海等铁路沿线;
②沿江分布,如黄河沿线和长江沿岸;
③沿海分布。
2.我国主要的钢铁工业基地:鞍本、京津唐、包头、攀枝花、武汉、马鞍山、宝钢、太原、邯郸、重庆等。
3.我国高技术工业的发展:
①高技术工业的区位条件——a、技术发达,知识密集、人才聚集的地域,一般依附于一批大专院校和科研机构;b、现代化的高速交通运输条件;c、洁净优美的环境。
②分布地区:两个核心——北京、上海;三个产业带——京津石、沪宁杭、珠三角;五个产业中心——武汉、重庆、成都、西安、兰州。
4.我国的三大工业地带——东部沿海工业地带、长江沿岸工业地带、陇海兰新沿线工业地带。
5.我国的四大工业基地

6.某地工业发展条件(区位因素)分析:可从以下方面择其主要因素进行分析,但不要求面面俱到
①自然条件——地理位置、土地、资源条件(矿产、水源)。
②经济因素——原料、燃料(动力)、农业基础、市场、交通、劳动力、技术。
③社会因素——社会协作条件、政策、历史基础、个人偏好、工业惯性、国防安全需要、社会需要。
④环境因素——主要用于微观布局。
7.某地的工业生产特征:主要包括工业发达程度、部门结构、技术水平、地域分布等。
1.我国的铁路干线——“五纵三横”:
“五纵”——①京哈—京广线、②京沪线、③京九线、④焦柳线、⑤宝成—成昆线;
“三横”——①京包—包兰线、②陇海—兰新线、③沪杭—浙赣—湘黔—贵昆线(沪昆线)。
2.山西煤炭外运铁路:
①大秦线(大同—秦皇岛);
②神黄线(陕西神木—河北黄骅港);
③焦兖日线(河南焦作—山东兖州—山东日照市)。
3.长江成为“黄金水道”(水运价值巨大)的条件——
A、自然条件:
①长江流程长,支流多,流域面积广,径流量大,通航里程长,并构成纵横广阔的水运网;
②全年无结冰期,四季可通航。
B、社会经济条件:
①长江流域资源丰富,人口众多,工农业发达,经济腹地宽广,客货运输量大;
②长江自西向东入海,与京沪线、京九线、京广线、焦柳线等多条铁路及京杭运河相交,既沟通内地和沿海,有联系了南北广大地区。
③长江航运与铁路运输相比,具有运量大、投资省、成本低等优点。
4.我国的海洋运输:可以分为沿海航线和远洋航线两类。沿海航线可以分为以大连、上海为中心的北方沿海航区和以广州为中心的南方沿海航区;远洋航线按其航向又分为东行、西行、南行、北行航线,可通达世界150多个国家和地区。
5.我国部分交通运输之最:
①我国最长的铁路——京九线;
②我国跨越省级行政区最多的铁路——京九线;
③我国经过省级行政中心最多的铁路——京广线;
④我国最大的铁路枢纽——北京;
⑤我国最大的海港——上海;
⑥我国纬度最高的不冻港——秦皇岛港;
⑦我国最大的能源输出港——秦皇岛港;
⑧我国通航里程最长的河流——长江。
6.交通线建设的区位因素或意义:
⑴经济因素:
①合理布局交通网,包括:缓解交通压力,激活整个路网,增加出海通道,结束无此交通方式的历史,加强与区外的联系,等等。
②促进沿线经济发展,包括:促进资源开发,变资源优势为经济优势;带动沿线其他产业的发展,等。
⑵政治或社会因素:包括巩固国防,加强民族团结,扶贫,维持某地的长期稳定与繁荣,等。
⑶科技因素:先进的科技是保证。
⑷自然因素:沿线地区的地质、地貌条件和气候条件的有利与不利方面。交通线建设的意义一般回答上述区位因素中第⑴、⑵两点的经济、政治、社会等方面的内容。
7.港口建设的区位因素:
⑴自然条件:
①航行条件——航道宽、深,少淤积;
②停泊条件——水域广、深,风浪小;
③筑港条件——地势平坦开阔,岩质海岸。
⑵社会经济条件:
①腹地条件——广阔、发达,交通便利;
②依托城市——经济发达,人、财、物优势大。此外,优惠政策可促进港口的发展。
8.交通枢纽的区位因素:从该地交通位置的重要性、在此交会的主要交通线及除此以外的其他运输方式等方面进行分析。
1.商业中心的形成条件:
①周围有一个比较稳定的商品来源区及销售区,也就是服务区;
②有便利的交通运输条件,便于商品的集散。
2.上海成为全国的商业中心的原因
①上海地处长江三角洲,地势平坦;
②交通便利,便于商品的集散;
③地处长江入海口,腹地广阔;
④本身拥有较强的商品生产能力。
3.我国主要的进出口商品:
①主要进口商品:矿产(铁矿等)、木材、精密仪器、粮食,等;
②主要出口商品:通信产品、钢铁、陶瓷、机电产品、服装和纺织品、农产品、高技术产品、汽车零部件、工程机械产品、医药产品,等。
4.我国部分旅游胜地
①江南三大名楼——黄鹤楼(湖北)、滕王阁(江西)、岳阳楼(湖南)。
②四大佛教名山——四川峨眉山,安徽九华山,浙江普陀山,山西五台山。
③四大石窟艺术——甘肃敦煌莫高窟,山西大同云冈石窟,河南洛阳龙门石窟,甘肃天水麦积山石窟。
④华夏五岳——北岳恒山,南岳衡山,东岳泰山,西岳华山,中岳嵩山。
⑤七大古都——北京、南京、杭州、安阳、洛阳、开封、西安。
⑥我国的世界文化与自然双重遗产——泰山、黄山、峨眉山—乐山大佛、武夷山。
⑦我国十大旅游胜地——北京故宫、八达岭长城、承德避暑山庄、秦始皇陵兵马俑、长江三峡、桂林山水、苏州园林、安徽黄山、杭州西湖、台湾日月潭。
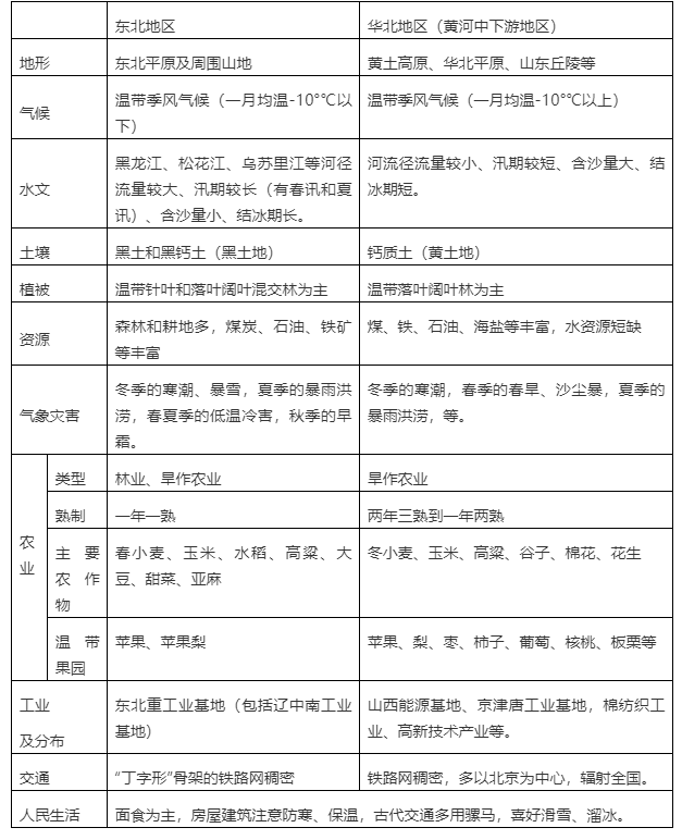
1.北方地区的地理特征

2.华北平原河流多水患的成因及治理措施
(1)成因:
①降水集中夏季,降水年际变化大,且多暴雨,易使河水暴涨;
②黄河、海河等干支流流经黄土高原,河流含沙量大,泥沙淤塞河床;
③植被覆盖差,使流域涵养水源、调节径流、削峰补枯的能力降低,加大洪峰流量;
④河流水系特点的影响:海河为扇状水系,入海河道单一,排洪不畅。黄河下游为地上河;黄河中游河段是东西对称水系,雨季时间一致,常使河水在七、八月份有暴涨的特点;且黄河下游从较低纬流向较高纬,冬春季节易形成凌汛。
(2)治理措施:
①上游修建水库。
②中游:加强黄土高原的水土保持工作,在海河中游洼地修筑蓄洪工程。
③下游:黄河下游加固堤防、疏浚河道;海河下游挖掘入海新河,分散水流。
3.北方地区发展种植业的条件:
(1)有利条件:
①夏季高温多雨,水热配合较好;东北地区冬季积雪厚,夏季日照长;黄河中下游地区秋季晴天多。
②平原广阔,土层深厚肥沃。
③人均耕地多,耕地集中连片,便于机械化耕作;黄河中下游地区农业生产历史悠久。
(2)不利条件:
①东北地区生长期短,热量不足,受寒潮影响大;西部风沙威胁大。
②黄河中下游地区水资源紧张,春旱、夏涝突出,水土流失和土壤盐碱化严重。
4.华北地区农业发展的三大障碍——旱涝、盐碱和风沙危害。
5.天津发展化学工业的条件
①靠近华北油田和长芦盐场,化工原料丰富;
②发展较早,基础较好;
③水陆交通便利,便于原料和产品的运输;
④市场广阔。
6.长芦盐场的形成原因
①位于渤海西岸的华北平原沿海,有辽阔平坦的泥质海滩;
②该地雨季短,旱季长,晴天多,雨天少,特别是雨季前春季和初夏的两、三个月,天晴风多,气温较高,蒸发旺盛。
7.山西成为全国最大的煤炭能源基地的有利条件
①山西煤炭资源丰富,开采条件好;
②位置适中,有便利的铁路运输条件可以将煤炭运往全国各地;
③有超高压输电线将煤炭转换成的电能输出;
④市场广阔。
8.天津开发滨海新区的优势区位条件:
①地理位置优越。滨海新区位于东北亚地区的中心地带和欧亚大陆桥的东起点,是中国与蒙古共和国签约的出海口岸,也是哈萨克斯坦等内陆国家可利用的出海口,对外联系紧密。
②有丰富的石油、天然气、海盐、地热、海洋资源;
③有大量开发成本低廉的荒地和滩涂;
④有海港、飞机场、铁路和高速公路,海陆空交通便利;
⑤紧紧依托北京、天津两大直辖市,有科技和人才优势;
⑥位于环渤海经济圈的核心位置,背靠“三北”、依托京津冀,消费市场广阔;
⑦拥有雄厚的工业基础。
⑧政策环境优越,滨海新区是全国综合配套改革试验区,有许多优惠政策。
9.北京市的主要城市职能——全国政治、文化中心和国际交往城市。
10.北方地区的环境问题:东北地区主要有黑土冲刷、湿地和森林破坏、环境污染等;华北地区(平原)主要有旱涝、盐碱和风沙危害,水资源短缺,环境污染,地面沉降等;黄土高原主要是水土流失、旱涝等。
11.三江平原沼泽广布的成因
①纬度较高,气温较低,蒸发较弱;
②地势低平,排水不畅;
③有冻土层分布,地表水和土壤表层水分下渗困难;
④河流众多,且河流凌汛等造成河水泛滥。
12.华北地区土壤盐碱化的原因:
(1)自然原因:①降水较少、蒸发旺盛;②地势低平、洼地排水不畅,地下水位高。
(2)人为原因:不合理的灌溉,大水漫灌,只灌不排,地下水水位上升,由于蒸发旺盛,地下水中的盐分随水分的蒸发,而上升到土壤的表层,盐分在地表聚集,形成次生盐渍化。
13.华北地区水盐运动的规律:春秋返盐,夏季淋盐,冬季相对稳定。14.华北地区冬春季节多风沙的原因:
(1)自然原因:①干旱时节尤其是春季,气温回升快、蒸发旺盛、地面干,易起沙②冬春季节植被覆盖率低,土质疏松;③冬春季节多大风;④临近沙源地。
(2)人为原因:①植被破坏严重 ②建筑施工扬尘。
15.黄土高原水土流失严重的原因及治理措施:
(1)成因:
A、自然原因:①降雨集中,夏季多暴雨,冲刷力强;②黄土土质疏松,垂直节理发育,易被侵蚀;③植被覆盖率低,对地面的保护性差;④地表破碎崎岖,地形坡度大,坡面物质不稳定。B、人为原因:植被破坏严重①滥垦滥伐、过度放牧;②修路、采矿等对地表的破坏;③不合理的耕作制度(轮荒)。
(2)治理措施:①生物措施:造林种草、退耕还林还草;②工程措施:打坝淤地、修筑梯田;③农业技术措施:压缩农业用地,建设稳产高产农田;④开矿中有计划存放表土,大力开展土地复垦工作;⑤实施小流域综合治理,工程措施、生物措施和农业技术措施有机结合,效益互补。
1.南方地区的地理特征

2.长江中下游伏旱的成因:7、8月份,夏季风和锋面雨带推进到了华北、东北一带,长江中下游受副热带高压(或反气旋)控制,形成高温、晴朗、干旱的天气。此时,正是水稻旺盛生长极需要水的时期,所以,伏旱往往会给水稻的生长带来威胁。
3.华南及西南冬、春干旱的成因:
①受冬季风影响,降水少;
②纬度较低,气温较高,蒸发量较大;
③农田有作物生长,需水量大;
④西南地区易发生干旱还与多喀斯特地貌,地表水容易渗漏损失有关。
4.南方地区农业发展的区位条件:
(1)有利条件:
①属亚热带和热带季风气候,雨热同期,水热资源丰富;
②长江中下游、珠江三角洲等平原地势低平,土壤肥沃,水源充足,四川盆地紫色土肥沃,利于种植业发展;
③南部热带季风气候区,水热条件最好,有利于发展热带经济作物生产;
④河湖众多,既灌溉便利,也利于发展淡水水产业;
⑤濒临广阔的海域,可发展海洋水产业;
⑥横断山区森林资源丰富,树种多,人类影响小,利于发展林业生产;
⑦长江流域农业生产历史悠久,生产水平高。
(2)不利条件:
①季风气候,气象灾害多(梅雨期的洪涝、盛夏的伏旱、春季的低温阴雨、寒潮冻害、沿海地区夏秋季的台风);
②长江以南地区为红壤分布区,土壤酸性强,土质粘重,不利于种植业的发展。
③云贵地区喀斯特地貌发育,地表崎岖,土层薄,地表水缺乏,不利于农业发展。
5.台湾布袋盐场的形成原因
①位于台湾西部平原沿海,有宽广平坦的泥质海滩;
②地处台湾山脉的背风坡,晴天多,雨天少,蒸发旺盛。
6.湖南、江西发展有色金属工业的有利条件
①湖南有冷水江锑矿、水口山铅锌矿、江西有德兴铜矿、大余钨矿等,有色金属矿产丰富;
②该地水能资源丰富,水电站可提供廉价电力;
③工业基础较好;
④交通便利。
7.上海市的区位优势:
①交通便捷。上海位于我国沿海航线的中间位置,地处长江航线的出海口,有京沪、沪杭铁路联系全国铁路网。
②经济腹地广阔。上海位于我国沿海、沿江两大经济地带的交叉点,是我国最大的城市带——沪宁杭城市带的核心城市,长江流域的广大地区多以这里作为进出海洋的门户,并可通过铁路、公路等同全国各地连接,与我国广大地区有广泛的经济联系。
③劳动力素质高。劳动力有着较高的文化素质、技术水平和商品经济意识。
④农副产品供应充足。长江三角洲是我国最发达的农业基地之一,可以为上海市的发展提供充足的农副食品。
⑤自然条件优越。气候温暖湿润,地形平坦,水源充足。
8.我国最先在东南沿海建设核电站的原因
①人口稠密,经济发达,能源需求量大;
②本区煤、石油等常规能源缺乏;③核电站燃料运输量小,地区适应性强。
9.解决长江三角洲和珠江三角洲能源不足的措施——可从开源和节流两方面回答。
(1)开源方面:
①开发近海大陆架的石油天然气、海洋能,建核电站;
②引进能源(跨区域调配)——西气东输、西电东送、北煤南运和国外进口。
(2)节流方面:
①发展节能技术,提高能源利用率,降低能耗;
②提高全民的节能意识;
③调整产业结构等等。
10.台湾经济的发展:20世纪60年代以前,以蔗糖、菠萝、稻米、樟脑等农产品加工工业和纺织工业为主;20世纪60—70年代,利用多优良港口及劳动力的优势,吸引外资,大量进口工业原料和能源,重点发展出口加工工业,形成了“进口—加工—出口”型经济,形成了以桃园为中心的北部工业区和以高雄为中心的南部工业区两大工业区;20世纪80年代后,高科技产业和重工业发展迅速,建立了新竹等高科技工业园区(“台湾硅谷”)
11.香港发展经济的有利条件
①北靠祖国大陆,南近东南亚,是太平洋和印度洋航线上的重要港口,地理位置优越;
②有便利的海运和航空运输,是中国大陆出口商品的重要转口港;
③是世界著名的自由港,实行自由贸易政策,政策优惠;
④中国大陆为香港提供淡水、原料、燃料、副食品和建筑材料等,是香港经济发展的坚强后盾。
1.西北地区和青藏地区的地理特征

2.天山北坡降水比南坡多的原因——天山以北的准噶尔盆地西部有缺口,大西洋和北冰洋水汽可以进入,含有一定水汽的气流在天山北坡被地形抬升形成一定的地形雨,故天山北坡和准噶尔盆地降水较多;而天山以南的塔里木盆地地形十分封闭,海洋水汽很难到达,故天山南坡和塔里木盆地降水较少。这也使得准噶尔盆地植物生长条件比塔里木盆地好得多,使古尔班通古特沙漠面积比塔克拉玛干沙漠小得多,并且大部分沙丘被植物固定起来,可作冬季牧场,而塔克拉玛干沙漠则多流动沙丘。
3.新疆瓜果特别甜的原因——典型的温带大陆性气候,降水少,晴天多,日照强,昼夜温差大。这样,白天日照强、气温高,有利于光合作用制造糖分;夜晚气温低,植物呼吸作用弱,消耗能量少,有利于植物体内糖分(有机物质)的积累。由于同样原因也使新疆等地农作物单产较高。
4.西北地区发展经济的有利条件和不利条件
A、有利条件:
①煤、石油、天然气、稀土等矿产丰富,可为工业发展提供原料和燃料,并可“西气东输”和“西电东送”;
②羊毛及及其他畜产品产量大,品质好,具有市场竞争优势;
③属于西部大开发范围和少数民族聚居地区,有政策优势;
④地域辽阔,国境线漫长,有发展边境贸易的优势 。
B、不利条件:
①西北地区气候干旱,水资源,气候干旱,自然条件恶劣,生态脆弱,这极大地阻碍了本区经济的发展。
②交通、通信等基础设施落后,制约本区经济的发展;
③教育和科技落后,人口素质低,人才缺乏;
④经济基础薄弱,缺乏资金。
5.青藏地区独特的高原气候的特
①光照强,日照时间长;
②冬寒夏凉,气温日较差大、年较差小;
③空气稀薄,气压低,缺氧;
④降水量较少;
⑤多大风。
6.青藏地区气候对农业生产的影响
A、有利影响:
①白天,太阳辐射强,气温较高,有利于光合作用制造有机物质;晚上,气温低,植物呼吸作用弱,能量消耗少,有利于农作物养分的积累。
②气温低,农作物的生育期延长,使高原上的麦类作物有充足的时间积储营养物质,产量高。
B、不利影响:
①气温低,无霜期短,农作物只能一年一熟,只适宜喜凉(耐寒)作物的生长
②特殊的高原气候只适宜放牧能适应高寒、缺氧和低气压的牲畜,发展高寒牧业。
7.青藏铁路修建中遇到的主要问题及建设意义
A、主要问题——高寒缺氧、多年冻土、生态脆弱。
B、建设意义
①结束了西藏没有铁路的历史,有利于合理布局交通网;
②有利于促进青藏地区自然资源和旅游资源的开发,拉动经济的发展;
③有利于促进西藏与内地的经济、文化交流,加快西藏社会经济发展;
④对于巩固国防,维护民族团结具有深远的影响。
8.我国各地区突出的环境问题

9.我国重要的地理分界线:
(1)秦岭——淮河:
①南方地区与北方地区分界线;
②亚热带季风气候和温带季风气候的分界线;
③1月平均气温0℃等温线;
④亚热带与暖温带界线;
⑤800mm年等降水量线;
⑥湿润与半湿润地区界线;
⑦≥10℃积温4500℃等值线;
⑧亚热带常绿阔叶林与温带落叶阔叶林的分界线;
⑨河流冬季结冰与否的分界线;
⑩长江水系与黄河水系的分界线;
水田农业区与旱作农业区的分界线;
12水稻和小麦集中产区的分界线;
13华中亚热带湿润地区与华北暖温带湿润、半湿润地区的分界线。
(2)大兴安岭:
①北方地区与西北地区界线;
②东北平原与内蒙古高原分界线;
③半湿润与半干旱地区分界线;
④400mm年等降水量线;
⑤季风区与非季风区的分界线;
⑥温带季风气候与温带大陆性气候的分界线;
⑦内外流区域分界线;
⑧草原植被与森林草原植被的分界线;
⑨地势第二、三级阶梯分界线;
⑩农耕区与畜牧区的分界线。
(3)太行山:
①黄土高原与华北平原分界线;
②地势第二、三级阶梯分界线;
③黄河流域与海河流域的分界线;
④山西省与河北省分界线。
(4)长城:
①400mm年等降水量线;
②半湿润与半干旱地区界线;
③暖温带与中温带分界线;
④农耕区与畜牧区的分界线;
⑤冬小麦与春小麦区分界线;
⑥北方地区与西北地区界线;
⑦东部季风区与西北干旱半干旱区分界线;
⑧黄土高原与内蒙古高原界线;
⑨山西省与内蒙古自治区的分界线。
[长城以北为草原、荒漠,以南为森林、草原;以北以风力(侵蚀)作用为主,以南以流水(侵蚀)作用为主;相当于≥10ºC积温3400ºC等值线。]
(5)南岭:
①中亚热带与南亚热带分界线;
②华中亚热带湿润地区与华南热带湿润地区分界线;
③广东省与湖南和江西省的分界线;
④江南丘陵与两广丘陵分界线;
⑤长江与珠江流域分界线。
⑥大致相当于一月均温10ºC等温线。
(6)贺兰山:
①200mm年等降水量线;
②内蒙古温带草原地区与西北温带及暖温带荒漠地区分界线;
③季风区与非季风区分界线;
④内外流区域分界线;
⑤宁夏回族自治区与内蒙古自治区分界线。
(7)天山:
①塔里木与准格尔盆地分界线;
②新疆北疆与南疆分界线;
③暖温带与中温带界线。
④相当于≥10ºC积温3400ºC等值线;
⑤以北为固定沙丘,以南多流动沙丘;
⑥以北以春小麦、甜菜为主,以南以冬小麦、棉花为主。
(8)武夷山:
①福建省与江西省的分界线;
②浙闽丘陵与江南丘陵的分界线;
③闽江水系与长江水系的分水岭。
(9)祁连山:
①甘肃省与青海省的分界线;
②地势第一级阶梯与第二级阶梯的分界线;
③河西走廊与柴达木盆地的分界线;
④青藏高寒地区与西北干旱半干旱地区的分界线。
(10)巫山:
①湖北省与重庆市的分界线;
②地势第二、三级阶梯的分界线;
③四川盆地与长江中下游平原的分界线。
(11)大巴山脉:
①四川盆地与汉水谷地的分界线;
②四川、重庆与陕西省的分界线。
(12)昆仑山脉:
①地势第一、二级阶梯的分界线;
②青藏高原与塔里木盆地的分界线;
③西藏与新疆的分界线;
④青藏高寒区与西北干旱半干旱地区的分界线。
(13)唐古拉山——青海省与西藏自治区的分界线。
(14)巴颜喀拉山——长江水系与黄河水系的分水岭。

河谷农业、坝子农业、绿洲农业、灌溉农业和基塘农业的差异
(1)河谷农业:主要分布在青藏高原地区,以青海的湟水谷地和黄河谷地、西藏的雅鲁藏布江谷地最为典型。在青藏高原,只有这些地区海拔低,气温较高,土壤比较肥沃,适宜耕作,成为农业比较发达的地区。
(2)坝子农业:主要分布在云贵高原地区,当地喀斯特地貌广布,地表水渗漏严重,土层薄,不利于耕作。只有被称为“坝子”的山间盆地条件较好,成为农业区。
(3)绿洲农业:分布在新疆和甘肃河西走廊等干旱地区。有地下水出漏的地区和河流、湖泊沿岸因为有灌溉水源而成为发展农业的理想地区。绿洲农业多呈带状、串珠状分布于荒漠的边缘地区。
(4)灌溉农业:在降水少的干旱、半干旱地区,依靠水利工程发展的农业。主要分布在我国的宁夏平原和河套平原。
(5)基塘农业:珠江三角洲的农业生产方式。在三角洲低洼地带开挖为塘养鱼;较高地带培土为基,种桑和甘蔗等。基塘农业是因地制宜发展农业的典型形式,是一种生态农业和混合农业。
2、青藏高原年温差小、日温差大的原因
(1)年温差小的原因:夏季,由于青藏高原海拔高,气温不太高;冬季,由于所处纬度较低,太阳高度角较大,并且日照时间较长,气温不太低,所以年温差较小。
(2)日温差大的原因:白天,由于地势高,日照时间长;空气稀薄,对太阳辐射的削弱作用小;晴天多等原因,青藏高原成为我国太阳辐射最强的地区,地面获得的热量较多,气温较高;夜晚,由于空气稀薄,大气的逆辐射弱,对地面的保温作用差,气温低,因此日温差较大。
3、夏季风的强弱与东部地区降水的关系我国东部地区的雨带从成因上讲属于锋面雨,是来自海洋的夏季风(温度较高)与南下冷空气之间交汇形成的。在春季和夏季,夏季风逐渐加强、冷空气逐渐减弱,此时雨带向北移动,在长江流域停留一段时间,形成江淮准静止锋,在锋面影响下,形成梅雨天气。在夏秋之交,夏季风减弱,西北风加强,雨带南撤。有些年份,西太平洋副高偏强,位置偏西、偏北,导致影响我国的夏季风增强。在强大的夏季风的推动下,雨带北进速度快,在南方停留时间短,长江流域以及整个南方地区降水减少。对于北方地区来讲,雨带来得早,走得晚,降水较正常年份多,也就是南旱北涝。反之,如果副高势力弱,则夏季风弱,结果是南涝北旱。
4、影响我国的准静止锋准静止锋的成因包括以下几种:锋面两侧的冷、暖气团势均力敌,遇到地形阻挡,锋面的移动幅度很小。影响我国的准静止锋有下面四种。
(1)江淮准静止锋:6月份,来自海洋的暖湿空气和南下的冷空气在长江中下游和淮河流域交汇,此时由于冷暖空气势力相当,形成江淮准静止锋。锋面在这个地区徘徊20天左右,持续降水,形成梅雨天气。该锋面向东一直延伸到日本,所以在同一时期的日本,也形成了梅雨天气。
(2)昆明准静止锋:又称云贵准静止锋。成因是东北季风受到云贵高原地形阻挡停滞而形成,锋面位置一般在昆明和贵阳之间,呈西北—东南走向。贵州处于冷空气一侧,阴雨天气多,降水多;昆明位于暖气团一侧,降水少,晴天多。锋面的发生时间为冬半年,“天无三日晴”反映的就是贵州冬季在昆明准静止锋影响下多雨的天气状况。
(3)华南准静止锋:主要活动于南岭及其以南地区,发生在冬季和春季,秋季出现较少。在春季和夏季常形成暴雨,持续时间甚至可以达到10天,是这些地区的主要降水形式,对缓解春季和夏季的旱情有利。
(4)天山准静止锋:冬半年,不太强的冷锋进入准噶尔盆地后,受到天山的阻拦而停滞,在天山北坡和准噶尔盆地形成降雪。这两个地区冬季的降水多属于此种形式。
5、内流区与外流区按照河川径流的最终归宿和循环形式,河流可分为两种,流入海洋的河流叫做外流河,供给外流河径流的地区叫外流区;注入内陆湖泊或消失在沙漠戈壁中的河流叫内流河,为内流河提供径流的区域叫内流区。我国内、外流区域的分界线大致是:从大兴安岭西麓向西南,经阴山—贺兰山—祁连山—巴颜喀拉山—冈底斯山。当然这个分界并不绝对,在内流区内也可能含有面积不大的外流区,如新疆的额尔齐斯河;而处于外流区的东北松嫩地区、内蒙古黄河以南地区也有局部的内流区。我国较大的内流河有塔里木河、伊犁河(新疆)、疏勒河、黑河(河西走廊)等。
<
本文来自投稿,不代表小黑豆立场,如若转载,请注明出处:https://www.xiaoheidou.com/archives/38910